服务热线:
177-2357-2345
首页
公司简介
公司概况
培训环境
中心文化
新闻中心
中心动态
红色动态
通知公告
红色培训
培训课程
培训形式
培训流程
培训特色
最新开班
特色培训
教学基地
优秀师资
联系我们
红色培训
培训课程
培训形式
培训流程
培训特色
联系我们
电话:177-2357-2345
邮箱:
520661313@QQ.com
QQ:78900205
扫一扫添加微信
培训课程
您所在的位置:
首页
>
红色培训
>
培训课程
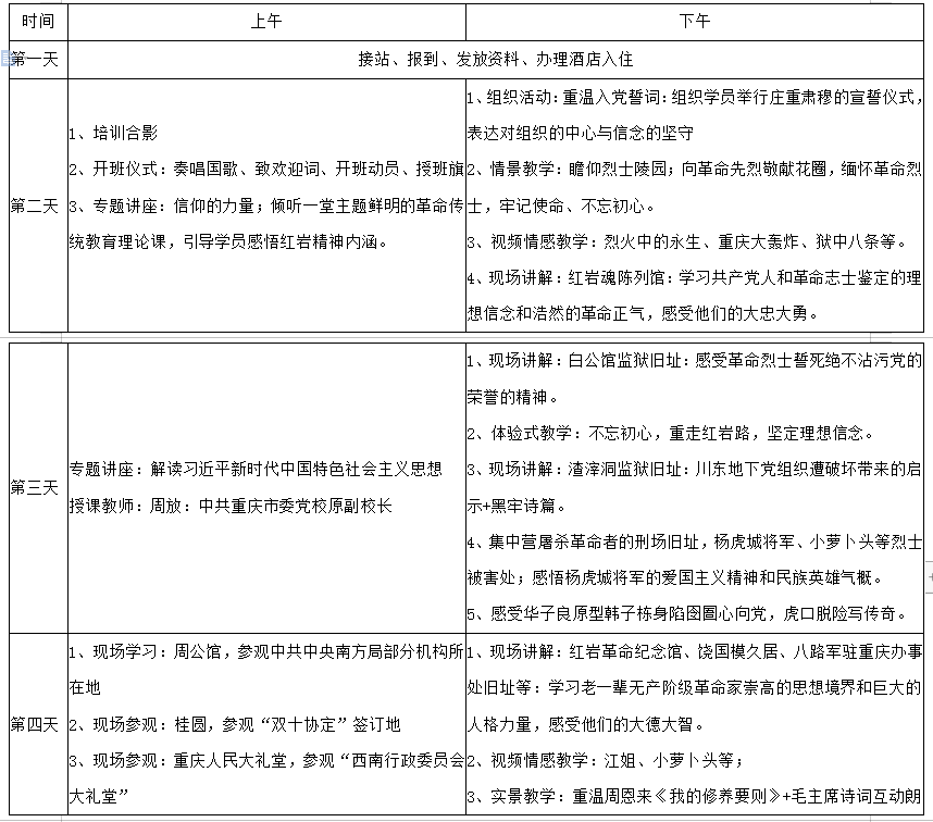
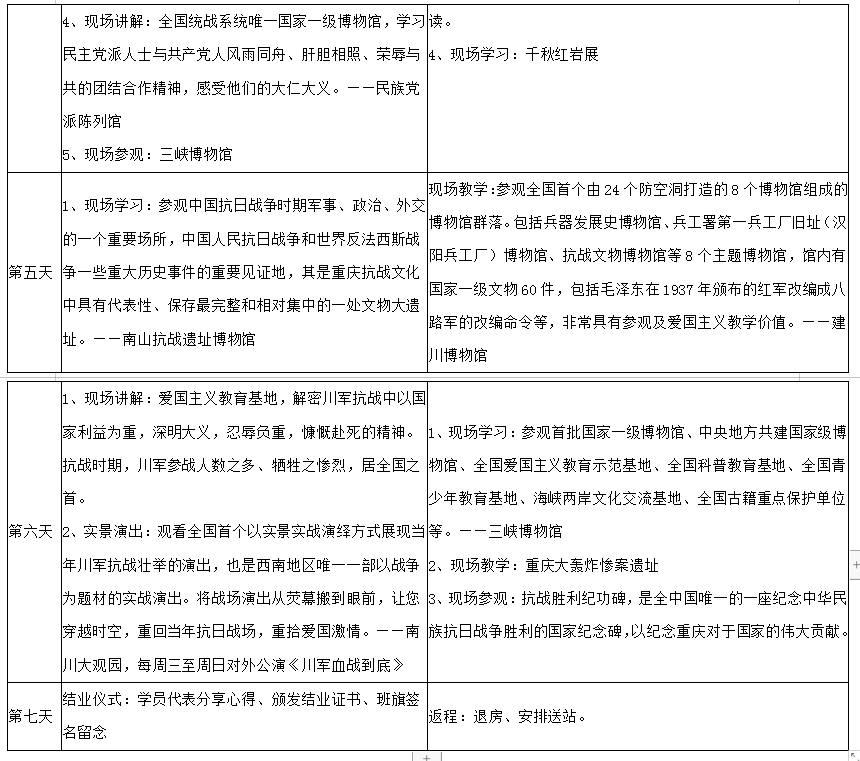
红岩精神七天培训方案
来源: 日期:2020/3/16 17:27:53 人气:
1279
专题教学和现场教学内容可根据学员单位需求围绕培训主题自由搭配量身定制培训课程方案
标签:
重庆红色培训
重庆红色培训机构
重庆党政培训
上一篇:
重庆红色精神教育培训三日活动方案
下一篇:
“乡村振兴”课程设置 (学制5天)